The Logic Primer™

by AGAAS

lah-jik: 1. the science that investigates the principles governing correct or reliable inference.

Stacks Image 13

The Mr. Spock character and Star Trek® are registered trademarks owned by CBS and Paramount Pictures Corporation.


The AG Advice and Support Logic Primer™ is intended as a fun yet revealing way to understand how to problem solve. Several terrific troubleshooting methodologies are listed, but there are certainly more.

Though not an exhaustive list, you might become somewhat exhausted learning how to apply some or all of the methods. Like exercising your muscles, your mind also requires exercise. It takes time to apply different ways of thinking as different types of problems are encountered in daily life. If you're interested, however, it doesn't take long to see an improvement -- days or even hours can make a noticeable difference about how you think about things.

Mental acuity a wonderful thing to develop, but it isn't usually provided as a course or practicing activity. Rather, most of us might try to play number or letter-based games, crossword puzzles, perhaps learning a new language, or learn to play the drums. All of these things exercise the mind and improve your thinking ability, while also doing something "useful" and maybe even fun (and noisy if it's playing the drums). Troubleshooting and problem-solving are scenario-based, and harder to exercise. This is why we created the
Logic Primer™.

While the methods below are useful, they require some fundamental precepts to be accepted first:

  • Facts must be consciously separated from assumptions.
  • Humans still do make mistakes.
  • Redundant machines or technology that is not supposed to make mistakes, will.
  • The politics of a given situation can be addressed later, but not during troubleshooting.
  • Complicated systems accumulate enough unlikely problems that over time, an unlikely problem is likely.

In short, trust nothing, at least for the purposes of problem-solving. Most of us have some natural ability in one or two of the techniques already, even if you've never deconstructed them in such a catalog. Some ideas just seem like plain common sense. But habit, fatigue, hesitation, personal uncertainties, internal culture, etc. can quickly and effectively quash many of our innate abilities to apply these concepts naturally. Others do not come quite so naturally, unless your name happens to sound a bit like Einstein or Aristotle.





Logic Methodologies
Divide and Conquer 
(D&C)

Stacks Image 37

Part of the 737 aircraft assembly line.
Courtesy of Boeing®

As the name implies, Divide-and-Conquer has you divide your system into two easily identifiable halves, and test the input/output of each half. As you locate which half is causing the problem between input and output, you then successively divide that half of the system in-half again, and continue until the fault is pinpointed.

This is a simple explanation, but D&C algorithms can become quite complex, using the concept of recursion to continually calculate and verify smaller and smaller parts of the system. Some have proposed that in such applications, the name "decrease and conquer" is more reflective of the recursive nature of a software program to continually analyze successively smaller parts of a system until it locates the fault, or verifies the process.

D&C has the benefit of helping keep the troubleshooting effort highly encapsulated to just the device under test, which can help reduce confusion during troubleshooting.

____________________________


Suppose a production line creates 1,000 finished goods per day, but for some reason, 1 in 1,000 is bad and no one knows why. How would you figure out where the problem lies? In this basic example, we could divide the production line in half, and look at the input and output of the first half, and see if any bad items occurred during the day. If not, then we would have some evidence the problem is occurring in the second half of the line. We would test the second half of the line by comparing inputs and outputs, and could then divide the second half into two further parts if a problem is found, measuring the input and outputs for each of those halves, etc. until we localize the problem. Of course, computer algorithms, raw goods inspection, best-practices supplier standards, quality systems like Six Sigma® or ISO, testing, training, employee feedback and many other ideas are used to reveal problems, often before they even affect anything. D&C can be used independently, or with inputs from these other sources.


Return


Cause and Effect 

Stacks Image 64

Cause and Effect: What would you expect to happen next?


Causality, the underlying cause of an event, is often not recognized to be linked with certain effects. Just ask anyone who writes software patches or repairs cars for a living. Symptoms and the underlying fault do not always seem related. To find the actual cause of a difficult-to-find fault, one useful idea is to not rule-out changes to a system that were (seemingly) unrelated to the fault at hand.

If you like playing chess, you may identify with this concept. In fact, it may be this concept which causes some to not like playing chess -- a single minor cause can quickly multiply into many possible but different effects.

For example, suppose a data center's core server crashed on Tuesday evening. A quick gathering of facts shows that around that time, a maintenance crew was sweeping the floor of the server room, plus a patch was being uploaded by IT, and there was a lightning storm outside. We could imagine one or two of these being the underlying cause, but was the true cause any of these? Perhaps all three facts had to occur at the same time. Perhaps it was something entirely different. Based on a real example, a maintenance crew member inadvertently touched the metal frame holding the server equipment, releasing an ESD spike into the frame. However, this itself should not cause a server to fail. In fact, that's the whole reason to make sure rack hardware is grounded — so that an ESD spike can be safely shunted to ground. However, further investigation showed the server and rack grounding was made improperly, causing the ESD spike to enter the server, and "equalize" through the server's power source.

____________________________


Suppose you manufacture things. Recently, you changed part suppliers, retooled equipment, hired new employees and because of all this, you also changed processes. Now defects have tripled. What's the cause? One way to analyze cause and effect is to apply timelines -- compare the dates when defects started to rise with the chronological order of the changes made. If changes were made over longer ranges of time, compare them to milestone events, such as when a beta process actually went online. There is a good chance you can soon marry the effect of too many defects with a very specific cause. Of course, to allow such discovery required advance planning of measurement points, both for verification of new procedures, as well as for ongoing measurements.


Return


Lateral Thinking 

Stacks Image 93
Stacks Image 99

There is often a better way of doing things.

Have you ever said, "There must be a better way of doing this!" Over the years, computer "floppy" disks (now unknown to an entire generation) became smaller and smaller as technology improved how densely iron oxide could be deposited onto a round piece of floppy plastic. The idea was to keep making disks smaller and smaller, and with that, smaller and denser sectors (which are just small patches of magnetic arrays that stored the "1's and 0's" from a computer). But one day, a better solution was to simply to no longer use floppy disks, regardless of how much smaller they could be made, and use an entirely different storage medium made of transistors. That's lateral thinking.

Of course, there are usually hurdles like new technology, original processes, different but related experience, and upfront costs which make it hard to implement your great idea. But you can often use lateral thinking to overcome those problems too! Many of the best examples of lateral thinking do not just solve a problem in a different way, but do so with a completely different process or technique. The real paradox is that while new ideas often do not require significant contemplation, habit keeps us from creating them. Habit is not a bad thing -- without it, we would be re-learning simple tasks everyday. But there is a skill to thinking originally. Kids can be very good at this, sometimes with interesting outcomes. For example, did you know your DVD player can double as a toaster?

A somewhat subjective concept,
lateral thinking cannot simply be taught because it looks for non-conventional, non-status-quo ideas to solve a problem or improve a method. Many "why didn't I think of that" inventions are examples of lateral thinking. Of course, such ideas sound obvious only in hindsight. A significant degree of brainstorming, creativity or daring is often required.

____________________________


A famous story has it that the child of an H. J. Heinz® Company professional asked his father why people had to turn a ketchup bottle upside down and continually smack it to dispense ketchup, when instead all they needed to do was manufacture a bottle that was shaped differently, so that it always rested upside-down on its lid, allowing the ketchup to always dispense easily when opened. Hence, the invention of the upside-down ketchup bottle. But the other part of the story, rarely told, is that Heinz still must offer ketchup in traditional, upright bottles because the habits of many customers are so strong that they still prefer to keep smacking ketchup bottles that normally sit upright. With such a predominant habit entrenched in the minds of so many, even with a logical alternative that has existed for years, you can see how difficult it can be to use lateral thinking for the original inspiration, because the desirability of a different ketchup bottle design was not universally desired or understood. Original observations, inspirations, and a certain degree of persistence, are all typically required to use lateral thinking to its maximum potential.

Some original and successful ideas that required lateral thinking would include
Flickr®, the first major photo sharing website, the Segway® people mover, and Apple's original iPod®.


Return


Negative Proof 
(The Proof of Impossibility)

Stacks Image 129

Saturn pictured at it's equinox. Photo by the ESA's Cassini-Huygens space probe.


A negative proof supposes that if there is no proof of something being true, then it must be considered false (or vice-versa). For example, one could consider, "X is true because there is no proof that X is false."

A
negative proof might be more conceptual than a practical technique, but it can be useful to prove certain outcomes, or even to serve as a reminder to not draw incorrect conclusions. For example, by assuming that all qualities of some situation are known to be good, then no problems exist, but this can invite incorrect assumptions, as some quality not previously recognized might actually be bad. Negative proof can still be used quite effectively, particularly when a great deal of effort has been expended trying to find a problem on a well-known scenario. However, you must be certain of the conclusions you are drawing because the end result is only as accurate as a chain of conclusions drawn.

____________________________


Does life exist on any of the planets and moons in our solar system? Because scientists know what conditions are necessary for life on Earth, such as water in any of its solid, liquid or vaporous forms, or amino acids, or stable temperature ranges, etc., these things are then sought on other planets by using the same techniques as would be used on Earth. Few of our solar system's bodies have any of the prerequisites for life as we would know them on Earth, and therefore, we can assume that common lifeforms as we know them do not exist on the places we have explored, using negative proof.

Of course, that does not prove that life of some kind doesn't exist. Famous astronomer Carl Sagan’s intelligent axiom "Absence of evidence is not evidence of absence" is a powerful yet simple lesson -- and warning -- about making wrong assumptions in general. If we did not find the type of life we know of, or would have expected to find, and in the places we were looking for it, that doesn't absolutely mean life couldn't exist elsewhere. Of course, while we would like to know the absolute answer, not locating life as and where expected is still a useful conclusion, because it helps define what is and what isn't there.

Negative proof is best used with problems that require as few assumptions as possible, because it requires you to prove all the things which aren't so, rather than one thing that is.


Return


Reverse Logic 

Stacks Image 151
Stacks Image 153

Minesweeper game from Microsoft® Corporation.

Reverse logic might be considered a better version of negative proof, where you are able to draw a conclusion that some fact must be true because, although possibly not directly verifiable, other related facts which would prove the key fact are available.

For example, astronomers can determine the mass and general composition of a planet 2,000 light years away by looking at the effect the supposed planet has on the light of the star it orbits. They are unable to see the planet itself, but they can see the effect the planet has on the light emanating from the star, as it interrupts the light, causing variations in intensity, gravity and wobble of the planet as it rotates around the star. The "bending" and changing light from the star proves there must be a planet nearby.

____________________________


A less spectacular example is when you play a game like
Sudoku or the computer game Minesweeper. You may have one or more squares where you do not know what the correct value of the number should be for Sudoku, or of the presence/absence of a mine in Minesweeper. But by filling in some of the squares around it, you can eventually deduce the answer by ruling-out possibilities, determining where it cannot be, rather than where it can. Some logicians might argue this is just plain logic, but its approach seem "backwards" to some because it requires verification of negatives rather than positives.

Of course, games such as these often have some element of guesswork -- not entirely unlike situations in real life.

In the top Minesweeper example, the circled square box must not have a mine. The game's rules indicate that the numbers shown in a square indicate the number of mines that are touching that square, in any direction -- up, down or diagonally. Because the square just above the one circled has 1's on either side, we know that square must be hiding a mine at some point on its perimeter. We may not know exactly where the mine is, but we
know the square below it must not have a mine, otherwise, that square would have to have the number '2' to it's diagonal upper right.

The lower figure shows what happens when we click on the square that was circled. This is reverse logic -- we knew what wasn't there. (This particular example also works as a Negative Proof.)



Return


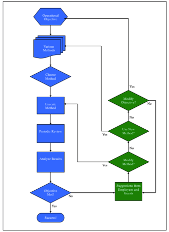
Flow Chart 
(Ordered Procedure/Propositional and Fuzzy Logic)

Stacks Image 175

Courtesty AG Advice and Support, LLC.


Most of us have seen flow charts, and frankly, they do not always make much of an impression. They seem restrictive, generic or just plain boring. But a well-designed flow-chart can provide an eloquent equation that ushers you towards the correct decision every time. It requires an input of some known quality and the desired output, but the body of a proper flow-chart then provides a closed-loop, problem-solving methodology that will always pinpoint the location of a fault. It does not necessarily tell you why a problem occurs unless they are very complex, but it does show you where the problem is and, after basic analysis, where the root of the problem must lie.

Flow charts use various logic concepts, including propositional logic (PL) and fuzzy logic (FL). Propositional logic is essentially boolean logic -- there can only be two outcomes, either true or false. The outcome of that question determines your next step in the process. Is the temperature of a room at or warmer than 30 C? Yes, then TRUE, turn-on the air conditioner. If no, then FALSE, keep the air conditioner turned-off. Fuzzy logic basically uses if/then conditions. This has an advantage over PL in that it can make decisions upon ranges or quantities, allowing for more than two outcomes. For example, IF you have more than 90 widgets, stop making widgets. IF you have exactly 90 widgets, THEN ring a bell. IF you have 89 widgets or less, THEN continue producing more widgets. The three unique conditions of widget manufacturing here required the use of FL, as PL can only support two conditions (although it is possible to cascade PL in-series, resulting in multiple outputs). These are simplified examples, but using the nesting of successive true/false and if/then statements, very complicated processes can be designed with essentially unlimited conditions, just like a flow chart.

Some might wonder why even use PL, because if FL can assess two conditions or more, it can do everything PL can do and more. The answer is simplicity. When designing or troubleshooting, it can be easier for humans to analyze a series of simple two-condition questions than a few multi-condition questions.

Flow charts also have overtones of divide and conquer because you can divide the process into successively smaller halves to verify inputs and outputs. Flow charts also help determine in advance how a system should be set-up, such as where error-detection should be implemented. If properly designed, a flow chart is like railroad tracks, steering a process where it must go, and where it must not.

____________________________


Computer programmers will tell you that a flow chart of even a basic software program can get complicated very quickly. The majority of work put into most computer programs is to write code to keep the program from doing unwanted activity, which often involves anticipating many unusual possibilities (negative proof is helpful with this). Using an aid like a flow chart almost always saves time and offers superior results to just "winging it".


Return


Record Keeping 

Stacks Image 197

Records can seem mundane, until they are needed.


Most of us would probably prefer someone else quickly tell us what is wrong with a system, assuming they knew the answer already. Good records can do just that.

At first, making records of work performed, or of troubleshooting steps you've taken, just doesn't seem exciting. It takes time to write or type things into a record, when instead you could be working a problem. When reviewing existing records, it takes time to read through them, and draw any conclusions. And frankly, we live in a "160-character or less world", where many people just aren't authors, and don't want to write down a log of every thought and action.

But, keeping track of problems as you solve them can save an enormous amount of time later, particularly if the symptoms and solutions can easily be searched or sorted. Many problems occur over and over. Why not make a record of what you did to fix them?

We like record systems that are simple enough to follow, with a template that users can easily understand, and which can be viewed or updated from remote locations. This helps ensure that needed information is always provided, while also allowing a predictable way to search a long volume of records for just the information you need.

Don't re-invent any more wheels than you have to. There are database solutions that can be customized with fillable and searchable fields, but even a simple spreadsheet form can be developed, providing a basic logging process for virtually no expense or development time. After a year or two of using such forms, you will have an extremely valuable log of what problems you've encountered, how they occurred, and how you fixed them. It is surprising how many organizations fail to make full use (or any use) of such simple yet powerful record-keeping systems for the purposes of problem solving.

The best systems describe small details that seem unnecessary or obvious at the time of entry, but when looked-up several years later, are often crucial to understanding why you did something a certain way. Ensure users know common nomenclature and what to include, but also remember to keep the process simple and easy to use, or it may not be used at all.


Return

AI 

Stacks Image 356
Stacks Image 354

Examples of Claude AI and Open AI's ChatGPT.


We are computer people, and no one is more excited than us about a usable and free service that is finally available on every web browser accessing the Internet. The ability for computer code to "think" was largely a fantasy as late as 2020.

While it's still a little early to fully understand what an automated, artificially intelligent Chat bot can and cannot do, we have a few thoughts and experiences right now on the good, and the caution.

AI is:

  • Very good at building things like computer code, essays, and customized/morphing photos, and is still improving.
  • Able to receive a sheer mass of information and quickly make sense of it, looking either for broad patterns or pin-point specifics, including ones that are not expected or predicted.
  • When combined into other systems, such as browsers, spreadsheets, or data mining software (such as for "scraping" the Internet), AI can save enormous amounts of time, making what would be impossible timeframes now trivial.

Care should be taken with some results, however, as AI is:

  • Not (yet) good at making judgments on qualities or scenarios.
  • Potentially inconsistent with answers, as paid tiers for service mean that answers for one user can differ from another.
  • Not always correct (!). Sometimes, there just isn't any right or wrong answer, but it's also possible that necessary data has not been learned yet, or the user has asked an improper form of question to the problem they are really trying to solve.

There are other concerns, such as that AI will become so ubiquitous, that people will always trust the output, or lose critical thinking skills.

In the United States, the Federal Aviation Administration (FAA) studied the reaction time of pilots who flew airplanes equipped with mechanical gauges (the "six pack" as pilots would say), versus modern electronic computerized cockpits (a glass cockpit). While the overall results showed that pilots could safely fly either type of airplane quite safely, there was a noticeable, measured increase in reaction time for pilots using the electronic cockpit, causing them to react more slowly. This was due to a gazing effect, where one looks at lots of information on an electronic screen, uncertain of any specific area to concentrate. Pilots with older mechanical gauges would simply scan each gauge quickly, and usually know immediately the exact condition of the airplane, and what action to take.

Much of our Logic Primer™ emphasizes the need to think in different ways, and to practice such methods. While an artificially intelligent "chat bot" is a fascinating and more-than-welcome feature on websites, there still lies a concern that too much dependency could be placed upon answers provided, possibly without an awareness of that developing dependency. The broadly-learned answers provided may also not be specific enough for faults found within embedded or closed systems from which AI cannot access or learn from.

On the other hand, computerized systems often have common types of faults, and ways to prevent those faults. If AI can even make a small improvement to your network design, or give you a quick insight on how to proceed with fault finding, it will be well worth it, given the cost for such advice to the end-user is essentially free.


Return



Behavior and Logic

10% Inspiration, 90% Perspiration 

Stacks Image 244

Have you ever had a seemingly impossible task? Perhaps a better question is, when was your most recent impossible task?

Lateral thinking can be helpful here, trying to find a more efficient method of doing something. Divide-and-conquer is also a good one to try. A quick process review with a flow chart might show you the direction you must take for your next step, and which also helps review all previous steps. Of course, a positive attitude is almost always beneficial for starting work.

There's no one best choice. But that last step is often the most difficult — getting started. Sometimes, going to work just doesn't seem like fun. Imagine that.

For those tough jobs, what if we could imagine it as fun? No, really. We're serious. What if we viewed the challenge as an obstacle, which once removed, makes you a superhero? After all, we've all pulled off the impossible at least once or twice in our lives. It's a fantastic feeling when you've done so.

What's more, this doesn't mean that challenging work must "difficult". We like the idea of working smarter and not harder, such as by using processes, or computer scripts, a production line, etc. Do your best to get started. Find ways to accelerate the process. And for the rest, sometimes problem solving is just plain hard work. The sooner you start, the sooner you'll be finished.

____________________________


Many of us have had a great idea for a new business. It's hard to know what percentage of the population began the initial process of forming one, much less continuing to the point of opening the doors, but it is generally considered low. On top of that, it is a common truism that around just 1-in-10 businesses actually remain in business after the first 5 years of operation. The number drops similarly after another 5 years.

We may never know what new technology, delicious food dishes, or gizmos that might have been, had the inventors gone through with their ideas to fruition. One of the reasons many don't get started or continue, is the sheer effort it takes to finish. It's fun in the beginning, to sketch out a new idea, food dish, or patent. But at some point, one has to get going on all the details. Then there's the uncertainty, risk, investment, and usually a fair number of wrong decisions. The hardest part is overcoming, where your mind starts to become practiced to the challenge, and even motivated to finish. With the right attitude, completing the job becomes a reward in itself, even regardless of overall success, because you know you've accomplished something in trying to fully follow through. Of course, being successful makes things work out a little nicer again.


Return


Positive Thinking 

Stacks Image 273
Stacks Image 276

Negative...                                         ...or Positive?

We're human. We get tired. It's quite normal to be less-than-jubilant all of the time. After a while, though, it can become easy to feel bogged down in our daily routines, with mundane tasks, annoying interruptions, and time pressure. These challenges are normal and should be expected, but they can easily give way to cynicism, anger, and feelings of defeat.

Remaining positive is quite an idea. It helps people to invent new and clever ideas, and it helps us to keep going when working on difficult problems. It reduces unnecessary and often damaging arguments. Airline pilots use positive vocal tones to keep their communications upbeat and alert, despite the requirement for down-to-business "sterile" cockpit procedures. Doctors, dentists, police officers and others often do the same.

Positive thinking can also prevent mistakes, because it helps you to remain engaged during your activities. That helps save time — sometimes a lot of it — because you are preventing downtime, misunderstandings, and inaction.

____________________________

In the real world, we will always be surrounded by many different types of people, some not so positive. By taking the high ground with a positive attitude, you will naturally become central to resolving the issue at hand, and become one of the more productive members of the team, if you're not already. Interestingly, this position is likely to start saving you time, often allowing you to see solutions that others will not. At the same time, the stress level of a positive thinker often lessens despite the extra responsibility they may find themselves gaining, due to their better overall confidence and ever-improving experience.


Return


Rest 

Stacks Image 301

One of today's modern miracles is the ability of humans to balance so many responsibilities in their lives, personal and professional, and to do that every day of their life while working more productively than any of our ancestors could have imagined, and still maintain average lifespans of 75 years and longer. Yet, our fast-paced lives tempt us to sacrifice our sleep time more than other activities in our day. While we are all different, it has been recommended that adults should sleep between 7 and 9 hours per day (yes, really), but our habits tend to reduce this to 5 or 6 hours for many people -- for some even less! About a century ago, it was common for people in various cultures to sleep considerably longer than that, up to 10 hours or more per day!

Though hardly a profound suggestion, sleep time should always be considered for living a healthy lifestyle. Medical and health experts consider sleep as one of the three keys to overall good health (with diet and exercise the other two). When problem solving, one can rest just by taking a short break, a short walk, or otherwise doing something to change what you are thinking about. Of course, the more urgent or difficult a problem is, the harder it is to rationalize 'resting' or otherwise defocusing from the situation at hand. While no one would advocate taking a coffee break during a network outage, you can change what you are thinking about by using different problem-solving techniques like those described within the Logic Primer™, or by taking a minute to explain or report the situation to someone else, forcing you to clarify your thoughts. This is also a form of task switching, as discussed further below.

There can be other good reasons to get enough rest. Well known scientists like Albert Einstein and Stephen Hawking, or many college students at final exam time will tell you that if they fall asleep while considering a difficult problem or while trying to memorize, they are often able to better invent, solve or remember problems by the time they wake up, having had their minds work in the background while sleeping.


Return

Task Switching 

Stacks Image 325
Stacks Image 330

"Switching it up" a bit can later help you see things differently.

Have you ever lost a set of keys? As you look around in all the normal places and still cannot find them, you become frustrated. Your eyes may have even glanced past them several times but you still don't see them because your concentration has given way to irritation. Then, perhaps after a phone call or a sip of coffee, you remember you placed them in an unusual place — on a chair — because your hands were full when you walked in.

Task switching is a familiar concept to most of us in principle, but we are least likely to change tasks when an urgent or time-pressing matter is before us, as it appears to be a waste of time or it might mean putting our time into an (apparently) lower priority task. Ironically, doing so could actually save time in the end, because a change can alter your current thought pattern. You change reference. A problem that has consumed hours of your time might now be fixed in only a couple of minutes, something many of us have seen when a new approach or different people are asked for their input to an ongoing issue.

What if you don't have a nearby Zen garden to take refuge in when needed? You can often switch thinking gears with just a quick change of tasks or actions, such as with a "work break" where you continue with your work day, but switch to doing something different. For example, maybe it's time to file or delete some of those emails you've been keeping. It may not be quite what you wanted to do right now, nor quite as important as what you were just doing, but it will change how you're concentrating. Than after a few minutes, return to the original problem, and see what you can do. You may be pleasantly surprised.

____________________________

We like to use the divide-and-conquer method when troubleshooting, but when unable to find a problem, we might use a work break to switch tasks by concentrating with reverse logic, focusing now on a different part of the system, or possibly even on a different problem entirely. When focusing once again on the first problem, our minds are now thinking in a different way than before. Problems and possibilities often just pop out, because we changed what we expected to see or even what we first believed.


Return